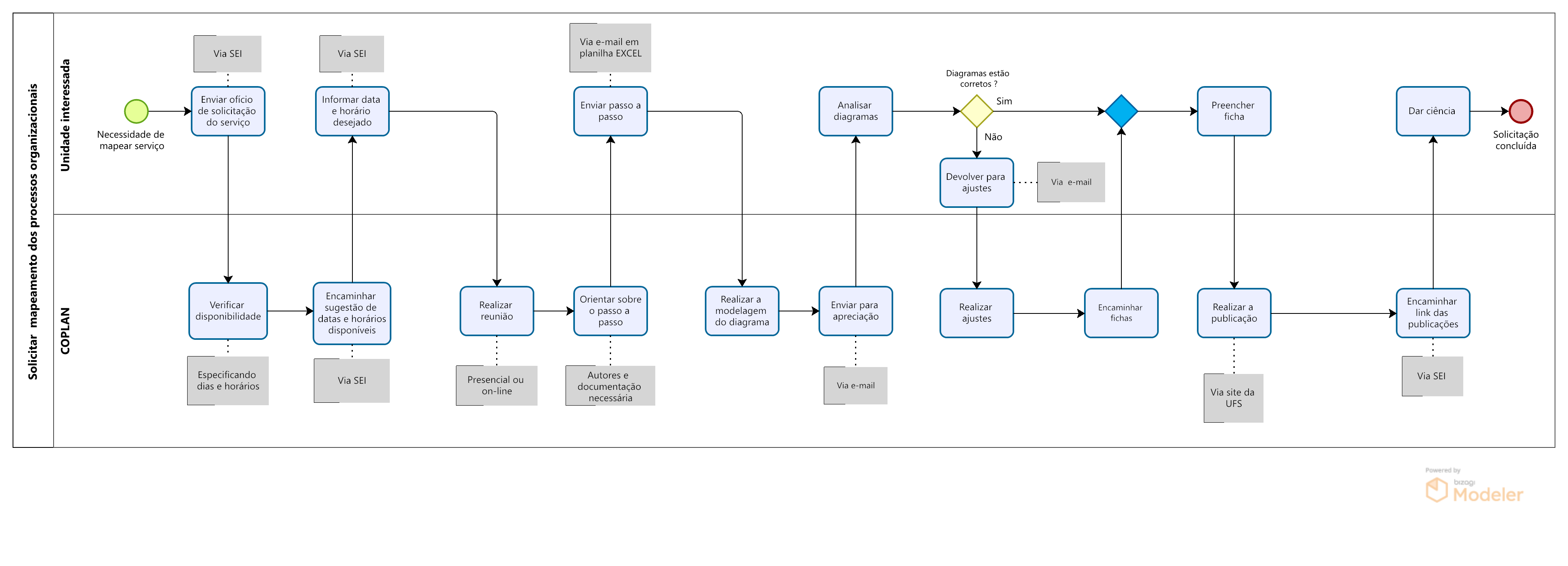
Solicitar mapeamento dos processos organizacionais
Atributos
Informações Adicionais
| Campo | Valor |
|---|---|
| Autor | Coordenação de Planejamento (COPLAN) |
| Última Atualização | dezembro 18, 2025, 22:40 (UTC) |
| Criado | dezembro 18, 2025, 22:39 (UTC) |
| 01 - Quem pode solicitar? | Unidades da UFS. |
| 02 - Como solicitar? | Através de ofício via SEI |
| 03 - Documentação necessária: | Planilha excel com passo a passo do processo a ser mapeado. |
| 04 - Dúvidas e esclarecimentos: | COPLAN - Coordenação de Planejamento |
| 05 - Contato: | Telefone: (079) 3194 7095; E-mail: coplan@academico.ufs.br |
| 06 - Macroprocesso (Nível 2): | Gerenciar programa e projetos estratégicos. |
| 07 - Como interpretar cada elemento do diagrama: | https://epo.ufs.br/conteudo/68584-como-interpretar-digramas |
