Solicitar formalização de demanda por servidor técnico-administrativo
Atributos
Informações Adicionais
| Campo | Valor |
|---|---|
| Autor | Coordenação de Planejamento - COPLAN |
| Última Atualização | janeiro 28, 2026, 19:16 (UTC) |
| Criado | janeiro 28, 2026, 19:15 (UTC) |
| 01. Quem pode solicitar? | Ocupantes de FG e CD |
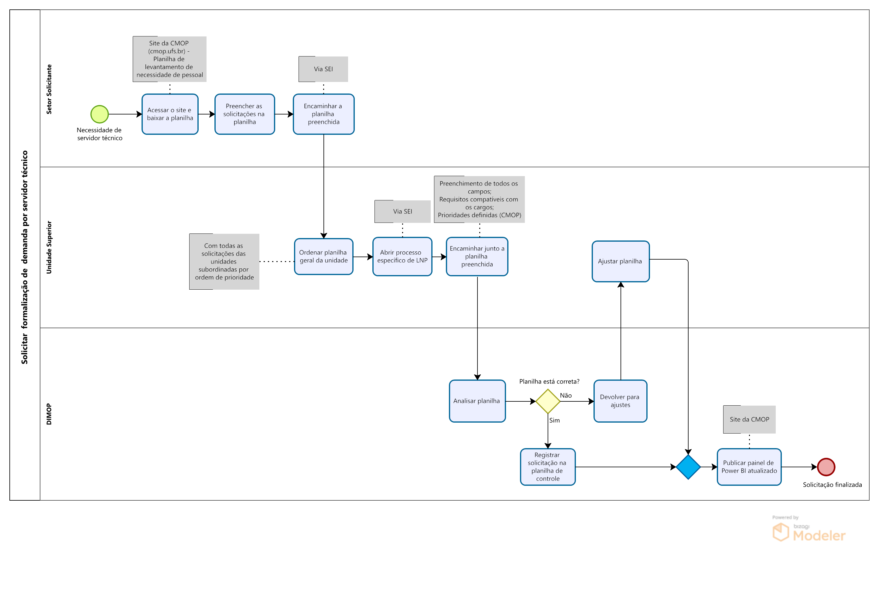
| 02. Como solicitar? | Passo 1: baixar a planilha de solicitação no site da UFS, na página da CMOP. Passo 2: preencher a planilha com as demandas de técnico administrativo. Passo 3: encaminhar processo a unidade superior. Passo 4: ordenar as prioridades e encaminhar planilha à DIMOP. |
| 03. Documentação necessária: | Planilha de Levantamento de Necessidade de Pessoal (disponível na página da CMOP no site da UFS). |
| 04. Fundamentação legal: | Instrução Normativa nº 01/2025/PROGEP/UFS |
| 05. Glossário: | LNP: Levantamento de Necessidade de Pessoal. |
| 06. Dúvidas e esclarecimentos: | Divisão de Movimentação de Pessoal - DIMOP |
| 07. Contato: | Telefone: (79) 3194 6464/6578; E-mail: dimop@academico.ufs.br |
| 08. Macroprocesso (Nível 2): | Gerenciar contratações de serviços |
| 09. Como interpretar cada elemento do diagrama: | https://epo.ufs.br/conteudo/68584-como-interpretar-digramas |
