Solicitar auxílio para renovação de documentos
Atributos
Informações Adicionais
| Campo | Valor |
|---|---|
| Autor | Coordenação de Planejamento - COPLAN |
| Última Atualização | janeiro 21, 2026, 19:54 (UTC) |
| Criado | janeiro 21, 2026, 19:50 (UTC) |
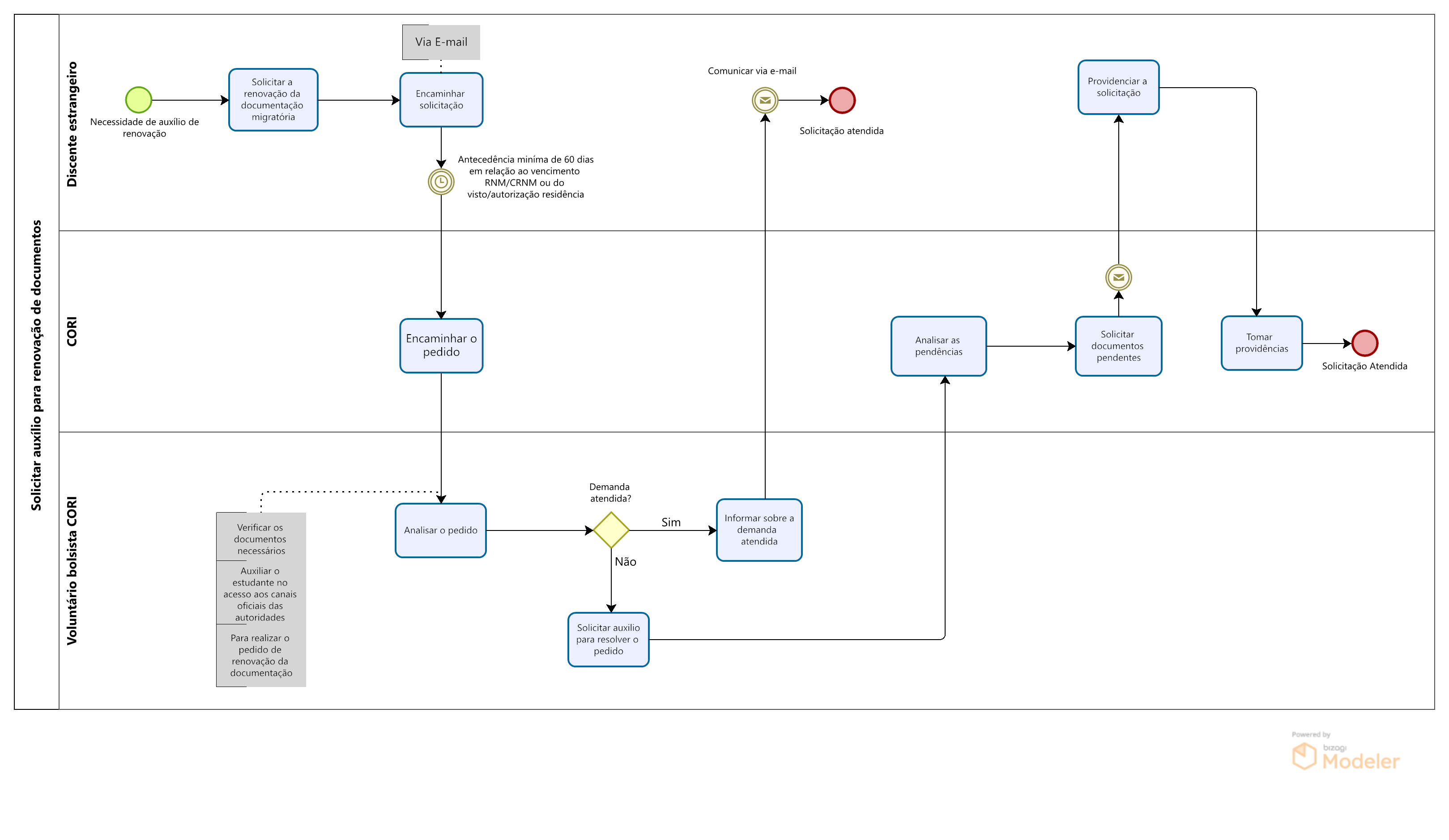
| 01. Quem pode solicitar? | Discente estrangeiro que já está na UFS. |
| 02. Como solicitar? | Encaminhar solicitação para o e-mail da DCM |
| 03. Glossário: | CORI: Coordenação de Relações Internacionais; DCM: Divisão de Cooperação Internacional e Mobilidade Acadêmica. |
| 04. Dúvidas e esclarecimentos: | DCM: Divisão de Cooperação Internacional e Mobilidade Acadêmica |
| 05. Contato: | Telefone:(79) 3194-6788 ; Email:dcm.cori@academico.ufs.br |
| 06.Macroprocesso (Nível 2): | Coordenar a trajetória acadêmica dos alunos |
| 07. Como interpretar cada elemento do diagrama: | https://epo.ufs.br/conteudo/68584-como-interpretar-digramas |
