Solicitar assinatura de documentos para fins de internacionalização
Atributos
Informações Adicionais
| Campo | Valor |
|---|---|
| Autor | Coordenação de Planejamento - COPLAN |
| Última Atualização | janeiro 21, 2026, 18:11 (UTC) |
| Criado | janeiro 21, 2026, 18:10 (UTC) |
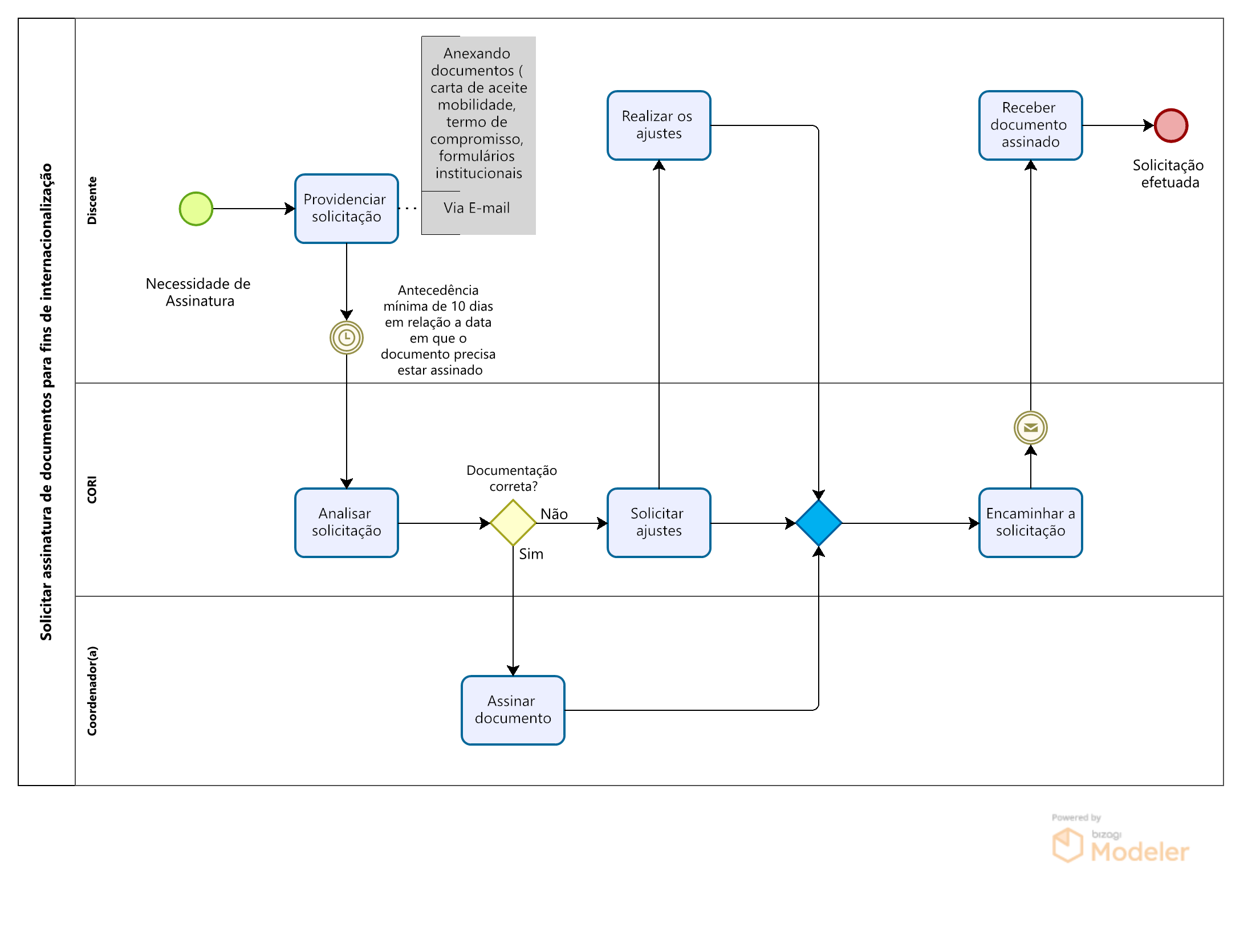
| 01. Quem pode solicitar? | Discente regular da UFS. |
| 02. Como solicitar? | Enviar a documentação para a CORI via e-mail. |
| 03. Glossário: | CORI: Coordenação de Relações Internacionais |
| 04. Dúvidas e esclarecimentos: | Secretaria da CORI |
| 05. Contato: | secretaria.cori@academico.ufs.br; Telefone: (79) 3194-6495. |
| 06.Macroprocesso (Nível 2): | Coordenar a trajetória acadêmica dos alunos |
| 07. Como interpretar cada elemento do diagrama: | https://epo.ufs.br/conteudo/68584-como-interpretar-digramas |
