Incluir diagrama no site da UFS
Atributos
Informações Adicionais
| Campo | Valor |
|---|---|
| Autor | Coordenação de Planejamento (COPLAN) |
| Última Atualização | dezembro 18, 2025, 22:11 (UTC) |
| Criado | dezembro 18, 2025, 22:10 (UTC) |
| 01 - Quem pode solicitar? | Unidades da UFS |
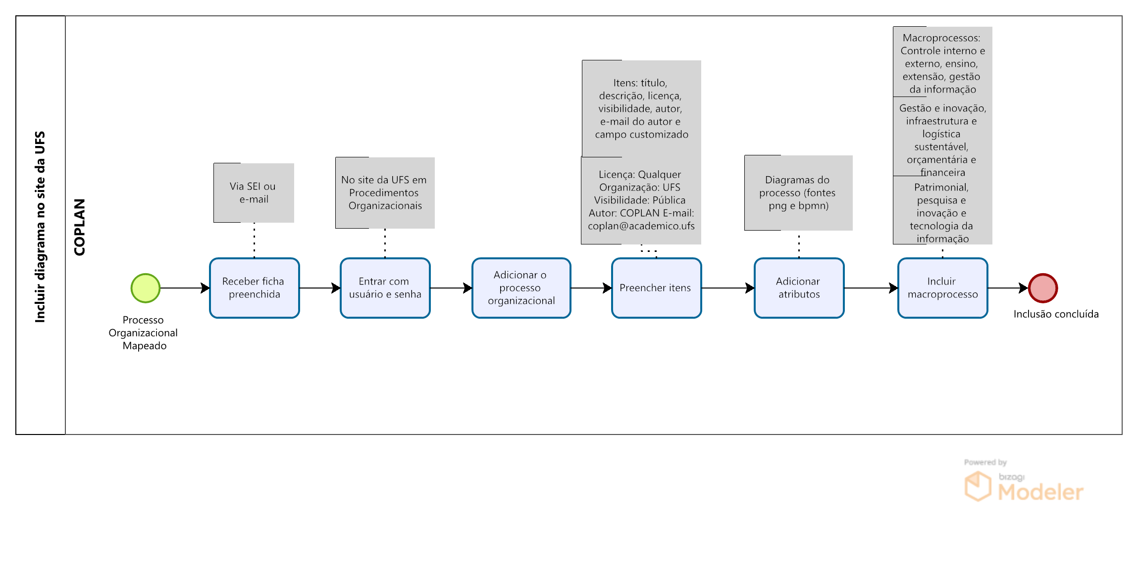
| 02 - Como solicitar? | Via SEI ou e-mail. |
| 03 - Documentação necessária: | Ficha do serviço devidamente preenchida. |
| 04 - Dúvidas e esclarecimentos: | COPLAN - Coordenação de Planejamento |
| 05 - Contato: | Telefone: (079) 3194 7095; E-mail: coplan@academico.ufs.br |
| 06 - Macroprocesso (Nível 2): | Gerenciar transparência institucional. |
| 07 - Como interpretar cada elemento do diagrama: | https://epo.ufs.br/conteudo/68584-como-interpretar-digramas |
